盼望着 盼望着
...
五 一 小 长 假
终于要来了
说什么“光阴似箭 日月如梭”
是时候查一查休假路线了
不想堵在路上,不想排在景区门口
不愿远离国际庄,不愿宅在家
你必须看看重庆自由行为你准备的全套指南

★ 假期天气

★ 关于高速免费
按照国务院制定的2017年放假安排时间表,五一高速公路免费时间如下:
劳动节期间:4月29日0时-5月1日24时,共三天高速免费。
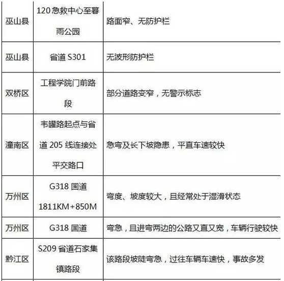
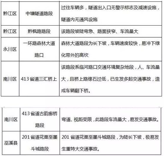
★ 关于危险路段
24日,交巡警公布了20条危险路段和事故多发点段,提醒市民提前避开或小心通过。



★ 重庆市内景区推荐线路




祝大家 五一劳动节
安全出行 快乐过节
小福利
4月25日到5月25日,为了庆祝迎接成都嘉年华salsa节,重庆流行舞协会成立,现“佰悦舞艺-风情拉丁培训机构”举办salsa爱好者交流会:7点30-9点30,salsa、bachata基础+双人套路欢迎伙伴们来体验学习,圈内人士来指导工作,会跳的来交流,不会跳的来学习,机会难得,悦舞蹈 享快乐,大家一起都来起。
另附福利:免费提供酒水饮料,灯光音响,带着你自己,什么都不要,放松心情,放飞梦想
为筹备2018年国际salsa舞国际大赛,现招募优秀学员,条件:形象气质佳,帅G,美女、思想正派、积极向上。
联系人:勾勾 15882886676 Evan 13883302860 保罗13996038798
地址:冉家坝SM广场龙湖紫都星座B栋16楼4室。
——今天周四晚上bachata公开课火热登场,7点30不见不散。


盼望着 盼望着
...
五 一 小 长 假
终于要来了
说什么“光阴似箭 日月如梭”
是时候查一查休假路线了
不想堵在路上,不想排在景区门口
不愿远离国际庄,不愿宅在家
你必须看看重庆自由行为你准备的全套指南

★ 假期天气

★ 关于高速免费
按照国务院制定的2017年放假安排时间表,五一高速公路免费时间如下:
劳动节期间:4月29日0时-5月1日24时,共三天高速免费。
★ 关于危险路段
24日,交巡警公布了20条危险路段和事故多发点段,提醒市民提前避开或小心通过。



★ 重庆市内景区推荐线路




祝大家 五一劳动节
安全出行 快乐过节
小福利
4月25日到5月25日,为了庆祝迎接成都嘉年华salsa节,重庆流行舞协会成立,现“佰悦舞艺-风情拉丁培训机构”举办salsa爱好者交流会:7点30-9点30,salsa、bachata基础+双人套路欢迎伙伴们来体验学习,圈内人士来指导工作,会跳的来交流,不会跳的来学习,机会难得,悦舞蹈 享快乐,大家一起都来起。
另附福利:免费提供酒水饮料,灯光音响,带着你自己,什么都不要,放松心情,放飞梦想
为筹备2018年国际salsa舞国际大赛,现招募优秀学员,条件:形象气质佳,帅G,美女、思想正派、积极向上。
联系人:勾勾 15882886676 Evan 13883302860 保罗13996038798
地址:冉家坝SM广场龙湖紫都星座B栋16楼4室。
——今天周四晚上bachata公开课火热登场,7点30不见不散。

顶
踩